蓝光发展:一季度房地产业务实现销售9.54亿元
中房网讯(刘敏)4月27日,四川蓝光发展股份有限公司发布2023年第一季度报告、2023 年 1-3月经营情况简报。
其中,简报显示,一季度,蓝光发展房地产业务实现销售金额9.54亿元,其中合并报表权益销售金额为4.68亿元,销售面积12.79万平方米。
成都区域销售面积3.6万平方米,销售金额1.51亿元,滇渝区域销售面积1.45万平方米,销售金额1.25亿元,华中区域销售面积3.68万平方米,销售金额2.33亿元,华东区域销售面积1.7万平方米,销售金额1.66亿元,华北区域销售面积1.59万平方米,销售金额1.72亿元,华南区域销售面积0.77万平方米,销售金额1.07亿元。
第一季度,蓝光房地产项目新开工面积0万平方米,竣工面积 81.78 万平方米。可供出租建面27.5万平方米,实际出租18.08万平方米,出租率65.75%,租金收入1571.57万元。
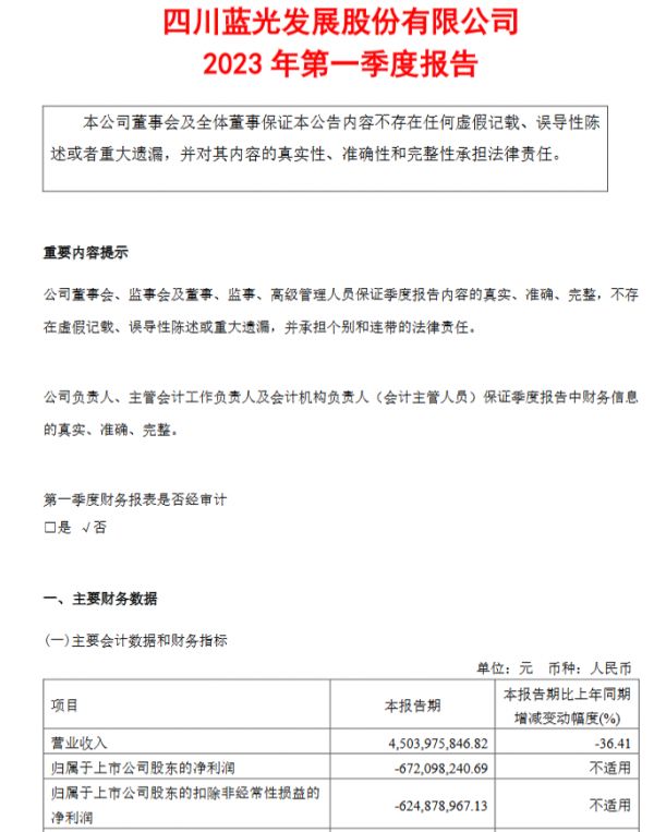
季报显示,2023年一季度蓝光发展营业收入45.04亿元,同比减少36.41%;归属上市公司股东的净利润-6.72亿元,归属上市公司股东的扣除非经常性损益的净利润-6.25亿元。期末总资产1284.77亿元,归属上市公司股东的所有者权益-245.23亿元,现金及现金等价物余额14.9亿元。
对于,营业收入减少报告称,主要系本期交付结转项目减少所致。
此外,同日还发布了2022年年度报告。该报告显示,2022年实现利润总额-245.05亿元;实现归属于上市公司股东的净利润-249.42亿元。截止2022年12月31日,公司总资产1,323.27亿元,归属于上市公司股东的净资产-238.70亿元。



相关知识
蓝光发展:一季度房地产业务实现销售9.54亿元
蓝光发展:前3月房地产业务实现销售额108.45亿元
蓝光发展:前三季度房地产业务实现销售金额662.13亿元
蓝光发展一季度营收53亿 新增10个项目
蓝光发展2019年旗下房地产业务销售额突破1000亿
聚焦房地产主业 蓝光发展拟9亿元出售迪康药业
蓝光发展:前6月合约销售金额380.58亿元 同比降18.21%
蓝光发展前三季度营收148.57亿元
蓝光发展降低权益比,实施2.5级管控模式
迪马股份一季度房地产业务权益销售额29.48亿元
推荐资讯
- 1起底明园集团:李松坚与凌菲菲 5787
- 2北京房地产市场调控政策出乎意 4807
- 3华为全屋智能AWE2024前 4221
- 4价格亲民的窗帘品牌推荐,高性 4047
- 52025最新窗帘十大品牌排名 3594
- 6北京“国补”新增4类智能家居 3559
- 7为什么进户线要用铝线 3473
- 8杯子送人有何忌讳吗 男人送女 3243
- 9海南: 多孩家庭租房每月提取 2936
- 10用心服务筑就每一份美好 2925
