华侨城拟发行20亿元超短期融资券,期限270天
来源: 时间:2023-03-07 10:51
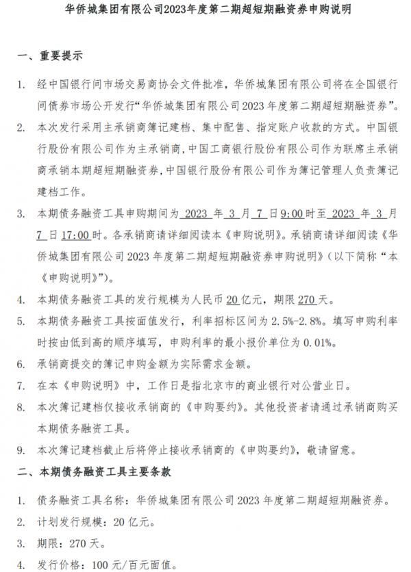
中房网讯(刘敏/文)3月7日,华侨城集团有限公司发布2023年度第二期超短期融资券申购说明显示,本期债券发行规模为人民币20亿元,期限270天。利率招标区间为2.5%-2.8%。填写申购利率时按由低到高的顺序填写,申购利率的最小报价单位为0.01%。经联合资信评估有限公司综合评定,企业主体信用评级为AAA,评级展望为稳定。
据悉,该债券发行日期为2023年3月7日,上市日期为2023年3月9日。

相关知识
华侨城拟发行20亿元超短期融资券,期限270天
华侨城集团:拟发行20亿元超短期融资券
华侨城:完成发行20亿元超短期融资券 票面利率2.78%
首开股份:拟发行20亿元超短期融资券 发行期限84天
夜读·房企融资|华侨城、厦门国贸拟发行超短期融资券
天津城投集团:拟发行20亿元超短期融资券 用于偿还存量债务
新城控股拟发7.5亿超短期融资券 期限270天
珠海华发拟发行10亿元超短期融资券
栖霞建设:拟发行5亿元超短期融资券
越秀集团:拟发行10亿元超短期融资券
推荐资讯
- 1起底明园集团:李松坚与凌菲菲 5789
- 2北京房地产市场调控政策出乎意 4812
- 3华为全屋智能AWE2024前 4223
- 4价格亲民的窗帘品牌推荐,高性 4047
- 52025最新窗帘十大品牌排名 3596
- 6北京“国补”新增4类智能家居 3561
- 7为什么进户线要用铝线 3479
- 8杯子送人有何忌讳吗 男人送女 3243
- 9海南: 多孩家庭租房每月提取 2938
- 10用心服务筑就每一份美好 2927
资讯热点排名
精选专栏
