因存在向资本金不足房地产项目提供贷款等违规行为 天津银行上海分行收710万元罚单
来源: 时间:2022-08-01 10:18
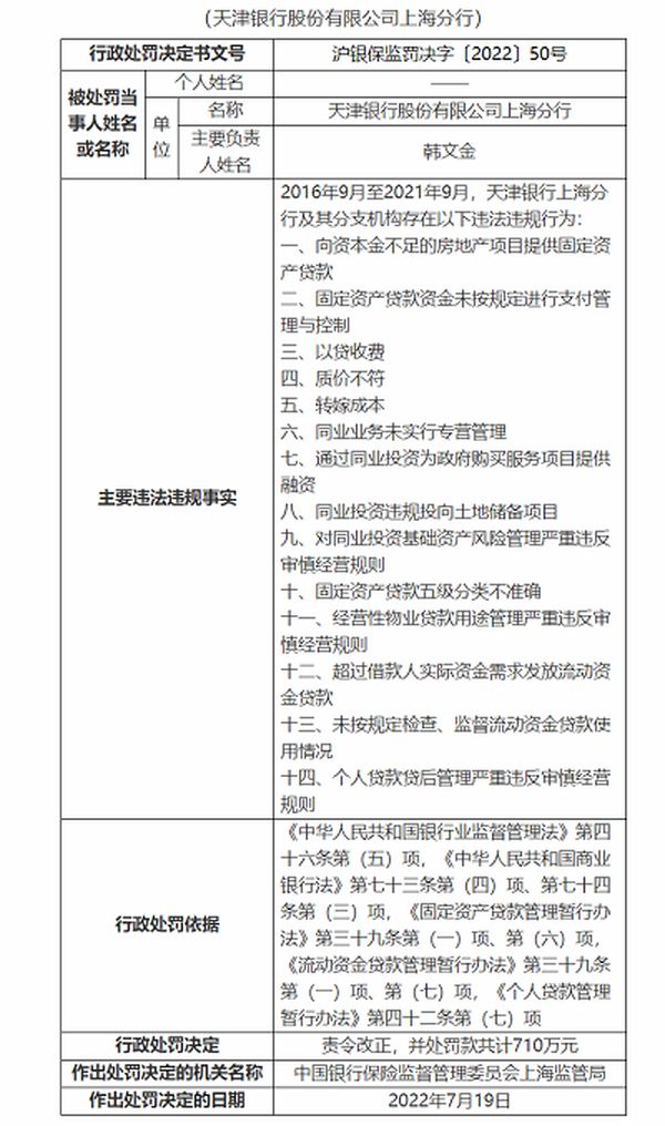
7月29日,上海监管局披露处罚信息显示,天津银行股份有限公司上海分行因在2016年9月至2021年9月期间,存在向资本金不足的房地产项目提供固定资产贷款、同业投资违规投向土地储备项目、个人贷款贷后管理严重违反审慎经营规则等14项违法违规行为,被责令改正,并处罚款710万元。
杨俊对2018年1月、9月,天津银行上海分行向资本金不足的房地产项目提供固定资产贷款;2017年2月至2018年3月,天津银行上海分行同业投资违规投向土地储备项目的违法违规行为负有直接管理责任,被处以警告。

相关知识
因存在向资本金不足房地产项目提供贷款等违规行为 天津银行上海分行收710万元罚单
温州银行上海分行:罚款250万元 违规向项目资本金不足的房地产项目发放贷款
再现千万级罚单!因房地产贷款违规等23项问题上海银行被罚1625万元
多家银行违规“输血”房企领罚单 违规涉房融资为何屡禁不止?
年内银行领罚单已超2000张 涉房贷款违规是“高发区”
兴业银行因“房住不炒”被罚
违规发放贷款流入房地产,上海银保监局连开多张罚单
因贷款资金违规流入房市等 北京银行平安银行被罚1477万
内外勾结是主因?信贷违规流入楼市,7家银行遭罚没1890万
银保监会年内开2000张罚单,涉房贷款是重点
推荐资讯
- 1起底明园集团:李松坚与凌菲菲 5806
- 2北京房地产市场调控政策出乎意 4828
- 3华为全屋智能AWE2024前 4235
- 4价格亲民的窗帘品牌推荐,高性 4055
- 52025最新窗帘十大品牌排名 3617
- 6北京“国补”新增4类智能家居 3569
- 7为什么进户线要用铝线 3497
- 8杯子送人有何忌讳吗 男人送女 3251
- 9海南: 多孩家庭租房每月提取 2954
- 10用心服务筑就每一份美好 2934
资讯热点排名
精选专栏
